相关附件:

海棠直播-海棠直播入口直达页 > 海棠直播
政府网 > 海棠直播公开
> 重点领域信息公开专栏 > 基本医疗卫生信息公开 > 疫情防控
相关附件:
来源:开平广播电视台、海棠直播 卫生健康局
当前疫情防控形势严峻复杂
为做好我市疫情防控工作
开平疾控提醒:
倡导所有跨省、跨市(江门市外)出行人员
来(返)开前48小时内开展一次核酸检测
旅途中做好防护
抵开后主动及时报备,积极配合“落地检”
落实“三天三检三不”
(即:核酸三天每天一检,7天内不聚餐、不聚集、不前往人群密集场所)
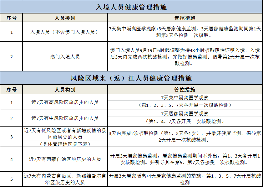
风险区域来(返)江人员健康管理措施
(截至2022年10月17日)


















“健康开平”报备二维码

海棠直播 各镇(街)、管委会24小时疫情防控报备电话二维码

海棠直播 各村(居)委会疫情防控报备电话二维码


