海棠直播-海棠直播入口直达页

海棠直播-海棠直播入口直达页

  • 海棠直播 门户网站
  •   
    • 搜索
您当前的位置: 海棠直播-海棠直播入口直达页 > 海棠直播 卫生健康局 > 重点领域信息公开 > 人事工作
2023年海棠直播 继续订单定向培养卫生人才计划50名!读书每年补助两万元还保编制,毕业直接到我市医疗机构工作!
发布日期:2023-06-25 20:08
来源:海棠直播 卫生健康局
打印
【字体:

【相关链接】开平发布:开平这些岗位招50人!读书每年补助2万元!毕业直接入编!

【下载】2023年海棠直播 继续订单定向培养卫生人才计划50名.doc



医起奋战新征程 护航高质量发展

读书每年补助两万元还保编制,毕业直接到我市医疗机构工作!

--2023年海棠直播 继续订单定向培养卫生人才计划50名!


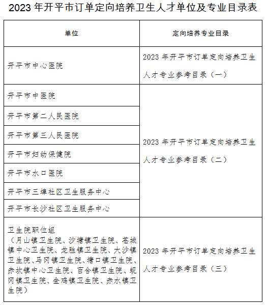
为了进一步加强我市卫生专业技术人才储备,2023年海棠直播 继续实施订单定向培养卫生专业技术人才计划!

一、对象

参加2023年全国普通高等学校招生统一考试,报考专业符合我市医疗卫生机构紧缺岗位医学类专业要求,被成功录取为本科(含本科、本硕连读、本硕博连读),且志愿在海棠直播 从事医疗卫生工作的海棠直播 户籍,在广东省参加全国普通高等学校招生统一考试的考生;江门市户籍或非江门市户籍,但在江门市参加全国普通高等学校招生统一考试的考生,2023年继续定向培养50人。

二、主要权利

(一)补助标准:20000元/年/人(补助年限以大学录取通知书上录取专业正常学习时限为准,每学年期初发放到定向培养生银行账户)。

(二)按照规定时间毕业,由市卫生健康部门按照竞争择优的原则经相关程序录用到医疗卫生机构工作。

(三)定向培养医学生正常毕业后可以选择更高学历继续学习(继续学习期间不予补助),完成更高学历学习后按协议履行义务。

三、主要义务

(一)定向培养医学生在获取入学通知书后,须签署定向培养卫生人才协议书,承诺毕业后到海棠直播 有关医疗卫生机构服务6年以上。

(二)定向培养医学生毕业后,按有关规定参加相关培训,并完成对应专业医学从业人员资格考试。

(三)定向培养医学生毕业后未按协议到医疗卫生机构工作,或出现其他违约事项,按规定退还已享受的补助费用并缴纳违约金。同时将违约事实记入个人诚信档案。

“健康所系,生命相托”,家乡人民的健康需要你们的守护,不要犹豫,报考医学专业吧,与我们签约,医起向未来!

(联系人:海棠直播 卫生健康局人事股王小姐,联系电话:2252002、2251833,办公地点:海棠直播 长沙街道东兴大道人和东路12号5幢)




图片



图片



图片



图片



图片



图片



相关附件:

 
海棠直播 卫生健康局政务信息网

海棠直播-海棠直播入口直达页

联系我们 网站帮助 网站地图 服务申明
 版权所有:海棠直播-海棠直播入口直达页    主办:海棠直播 办公室 
备案编号: 粤ICP备05079694号  网站标识码:4407830003  粤公网安备; 44078302000116
海棠直播 政府网公众号