来源:开平发布、海棠直播
卫生健康局 为切实落实优化疫情防控新十条措施,结合我市实际情况,从12月17日起,海棠直播
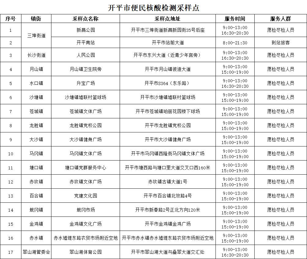
便民核酸采样点继续为有核酸检测需求的群众提供核酸采样服务;各医疗机构仅对就诊病人提供核酸采样服务。 有核酸检测需求的市民请就近、错峰前往各便民核酸采样点自费进行检测(详见附表),避免扎堆。 1、进入采样点前,请佩戴好口罩,携带手机,准备好“粤核酸小程序”采样码,以便现场快速高效查验。没有手机的,可在家人手机账号下添加生成二维码。注意按照工作人员指引,从指定路线进出场地,与前后排队人员保持一米以上距离,全程不与他人交谈。采样后立即离开,不在现场逗留。 2、48小时内接种过新冠病毒疫苗的人员,不要参加核酸采样。出院不满3个月的新冠肺炎患者,以及近3个月内有境外旅居史人员,原则上不参加核酸采样。

相关附件: