海棠直播-海棠直播入口直达页

海棠直播-海棠直播入口直达页

  • 海棠直播 门户网站
  •   
    • 搜索
您当前的位置: 海棠直播-海棠直播入口直达页 > 海棠直播 卫生健康局 > 重点领域信息公开 > 服务公开
开平适龄女生免费HPV疫苗开打啦!详情→
发布日期:2022-09-24 16:18
来源:海棠直播 卫生健康局
打印
【字体:

来源:开平广播电视台、海棠直播 卫生健康局



重要通知!

@开平街坊们,

这些适龄女生,

可以免费接种HPV疫苗啦!

图片

海棠直播 已经开始

为具有广东省学籍、

9月起新进入初中一年级

且未接种过HPV疫苗的14周岁以下女生

免费接种双价HPV疫苗

图片

▲同学们排队登记中

图片

图片

图片

医务人员为同学们接种疫苗

图片

2022年起,广东省实施适龄女生HPV疫苗免费接种项目,为具有广东省学籍、2022年9月起新进入初中一年级且未接种过HPV疫苗的14周岁以下女生,按照知情、自愿、免费的原则提供HPV疫苗接种。

接种HPV疫苗

是预防宫颈癌的重要措施

关于HPV,这些知识一定要知道

图片

图片

人乳头瘤病毒(HPV)感染是生殖道最常见的病毒性感染,可引发宫颈癌前病变并进展为宫颈癌。宫颈癌是世界范围内公认的威胁妇女健康的主要“杀手”,位居2020年全球女性癌症发病率和女性癌症死亡率第四位,是唯一病因明确、可防可控的癌症。尽早接种HPV疫苗,是预防宫颈癌最有效的方式,女性青春前期(9~14岁)是HPV疫苗的最佳接种年龄。

该项目使用的是国产双价疫苗,共接种2剂次,可预防高危型HPV-16和HPV-18感染。在我国,HPV16型和HPV18型是引发癌症数量最多的HPV型别,接种双价HPV疫苗能有效预防这两种高危型别引发的宫颈癌。

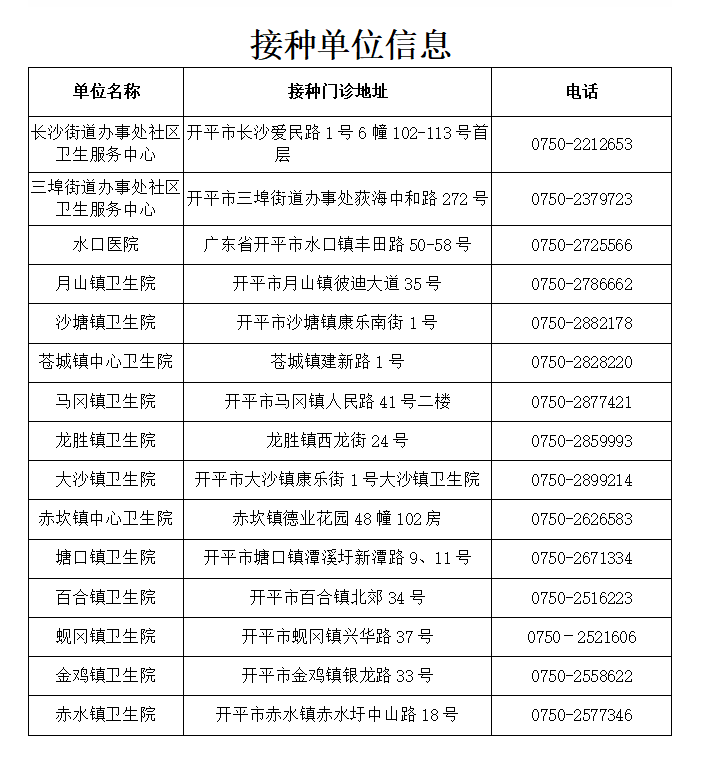
目前,我市适龄女生HPV疫苗免费接种医疗单位的名单已确定,新入学初一女生名单的建立与统计工作也已经完成了,请学生和家长留意学校通知的具体接种时间及注意事项,积极、有序进行接种。

图片

海棠直播 免费HPV疫苗接种

服务单位一览表

图片

图片




相关附件:

 
海棠直播 卫生健康局政务信息网

海棠直播-海棠直播入口直达页

联系我们 网站帮助 网站地图 服务申明
 版权所有:海棠直播-海棠直播入口直达页    主办:海棠直播 办公室 
备案编号: 粤ICP备05079694号  网站标识码:4407830003  粤公网安备; 44078302000116
海棠直播 政府网公众号