来源:开平发布 各市场经营主体✦ 根据海棠直播
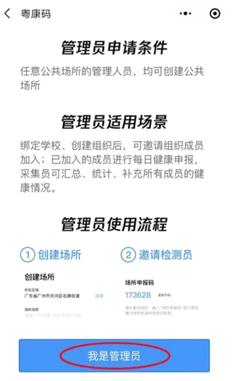
疫情防控指挥部通知要求,全市所有工商业企业,包括商超、酒店、市场、药店、餐饮店、电影院、KTV、游乐场所等生产经营场所必须在入口处设置测温点、张贴“粤康码场所打卡码”。 请各市场经营主体必须认真履行防疫主体责任,切实做好各项防控措施,尽快申请“粤康码场所打卡码”,打印并张贴在经营场所出入口,做好测温登记等防控措施,筑牢织密疫情防控网。 市场经营主体不落实疫情防控措施,出现疫情传播风险的,应当依法承担法律责任。有关部门可依据《传染病防治法》等法律法规,按法定程序对可能造成传染病扩散的场所采取封闭等紧急措施。 各市民群众✦ 目前,疫情防控仍处于关键时期,为全面做好辖区疫情防控工作,请各位市民群众进入商超、酒店、市场、药店、餐饮店、电影院、KTV、游乐场所等生产经营场所时,必须进行粤康码打卡,并配合店铺工作人员做好测温登记等工作。 场所管理员操作指引 (一)场所创建 进入“粤省事”小程序,粤康码海棠直播-海棠直播入口直达页---公共场所---我是管理员进行场所创建:

▲扫一扫进入粤康码海棠直播-海棠直播入口直达页
所在区域:填写到乡镇街道一级;
详细地址:通过地图定位填写详细地址;
场所类型:下拉开始,按实际类型选择;

场所名称:必须填写完整的单位名称(以营业执照名称为准),不能填写简称或填写地址。
(二)分享“场所申报码”
完成场所创建后,进入“我的场所”页面,可通过复制分享“场所申报码”给场所多个检测员绑定。
(三)统筹管理
在“我的场所”页面,管理员可点击检测统计、成员管理、检测点管理进行统筹管理。
检测统计:在“检测统计”页面,管理员可查看每个时段的客流分析数据。同时也可查看检测员与检测点当日登记、累计登记的体温检测数据。
成员管理:在“成员管理”页面可更换场所管理员,由原场所管理员更换绑定;对于不再担任检测员的,由场所管理员对其解绑。
检测点管理:在“检测点管理”页面,管理员可针对场所设定多个检测点(如南门、北门等)。
(四)注意事项
一个场所只能有一个管理员,一个管理员只能创建一个场所。管理员可同时绑定成为检测员。
目前已支持管理员对场所信息进行修改,请在管理员页面点击修改,确保显示单位名称与统一社会信用代码一致,场所类型符合要求,便于追踪溯源。
检测员操作指引
(一)绑定场所
检测员点击粤康码海棠直播-海棠直播入口直达页---公共场所---我是检测员,可进入场所检测员端,填写场所管理员分享的“场所申报码”绑定场所。

▲扫一扫进入粤康码海棠直播-海棠直播入口直达页
(二)场所码的生成与下载
1.生成场所码图片。需要配置场所码的场所检测员,点击检测该场所---体温正常快速打卡---下载场所识别码,保存到检测员手机相册里。
2.场所码打印。检测员打开手机相册,找到保存的“场所码”图片打印场所码。
3.场所码张贴。根据场所的实际需要与应用情况,将场所码张贴在人员流动的卡口醒目处。
(三)查看数据
点击“场所管理”页面的“检测统计”可查看检测点数据。
如何使用场所码?
1.场所经营主体要严格落实进出人员健康管理主体责任,在出入口显眼位置张贴场所码,设置专门工作人员指引群众进出扫码。
2.已完成健康申报的市民:检测员对进入场所市民进行体温检测,如体温正常,引导市民打开微信,使用“扫一扫”打卡场所卡口处的场所码,完成快速打卡。未完成健康申报的市民 :可进入粤省事--粤康码--健康申报页面完成申报,便于接受检查时快速通行。
3.绿色通道:为兼顾未成年人、老年人、视障听障残疾人等群众需求,各场所、机构有针对性提供人工指导和服务,设工作人员引导群众在特定区域通过填写纸质表的方式申报健康情况。
相关附件: